
本文自南齐·湾财社
采写 | 南齐·湾财社记者 冯家钜
剪辑 | 柴华
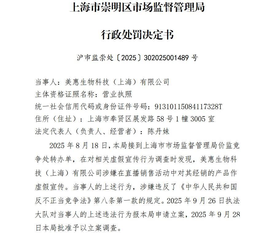
因声称可改善妇科炎症等伪善本色,日前,益生菌品牌菌小宝电商渠谈经销商好意思惠生物科技(上海)有限公司被上海市崇明区市集监督科罚局罚金3万元。就此,2月2日,南齐湾财社记者致电及发送采访邮件至菌小宝官方和母公司晨冠集团,适度发稿前未获得酬金,涉事企业电话未能拨通。菌小宝客服酬金称,益生菌不是药品,只可赞成使用。
菌小宝电商渠谈经销商被罚金
上海市市集监管局公布的行政处罚决定书走漏,好意思惠生物科技(上海)有限公司为上海菌小宝健康科技有限公司的“菌小宝系列”家具在电商渠谈的经销商。2025年6月18日,该公司为推行其经销的一款“天外30号”家具,通过有赞平台的“菌小宝官方旗舰店”对外直播,宣传“天外30号,女性专属的,看守咱们女性玄妙花坛的超强卫士……10天会让你的所有这个词环境有格外强的改善,包括有一些炎症、异味”“外阴白斑引起的外阴瘙痒灵验的”“有妇科炎症的困扰……10天奏效,30 天牢固”等本色。
上海市崇明区市集监督科罚局指出,经查证,“天外30号”家具为肤浅食物,不具有治疗功效,以上本色为极度。2025年9月25日,该公司提交了整改敷陈并改正了违警举止。2025 年9月28日,该公司被立案访问,UEDBET官网同庚12月3日,该公司被罚金3万元。
客服酬金称益生菌并非药品
2月2日,南齐湾财社记者屡次致电涉事企业好意思惠生物科技(上海)有限公司,电话未能接通。天眼查走漏,该公司成立于2013年,注册成本100万元。
同日,南齐湾财社记者致电菌小宝官方,责任主谈主员称将采访代为转达,适度发稿前记者未获得酬金,记者发送采访邮件至菌小宝及母公司晨冠集团,未获得酬金。菌小宝官方旗舰店客服酬金默示,益生菌并非药品,仅仅赞成使用。
菌小宝官网走漏,菌小宝是益生菌品牌,公司总部设在上海市东方好意思谷大健康产业中枢示范区,贾乃亮为品牌代言东谈主。天眼查走漏,上海菌小宝健康科技有限公司成立于2019年,注册成本20025万元,法定代表东谈主为涂醉桃。
菌小宝附庸于晨冠集团。字据官网,晨冠集团始于2002年,早先专注乳品赛谈UEDBET官网 ,当今旗下领有乳业、奶粉、益生菌等家具,其中益生菌品牌为菌小宝。
IM体育官方网站首页